相关知识
框架面
SPA 单页应用
- 浏览器一开始就加载必须的 HTML、CSS、JS,所有的操作在单个页面上完成,由 JS 控制交互和局部刷新
- 优点:
- 前后端分离、良好的用户体验,不刷新界面,显示更流畅
- 减轻服务器压力,不需要频繁请求界面
- 缺点:初次加载比较耗时、且不利于 SEO 优化
SSR 与 CSR
- SSR(Server-Side Rendering) :服务端直接把渲染后的页面发送给客户端,提升页面响应速度。
- 框架:
- 基于 Vue 的:Nuxt、VitePress、VuePress
- 基于 React 的:Next、Docusaurus、Docsify、Remix
- 特点:
- 不需要 SPA 中的等待页面加载 > 执行 JS > 加载数据 > 渲染到网页
- 优点:提升性能、SEO 优化友好
- 需要部署并运行在服务器,无法运行在静态空间
- 一般构成:
- 服务器端应用程序:运行服务器上的应用程序,不能直接运行在静态空间,需要使用 Node.js 运行;负责接收请求、执行渲染过程并返回页面
- 路由:需要根据客户端请求的不同路径,调用对应的渲染逻辑和数据获取方法
- 模板引擎:用于将页面模板和数据结合,最终生成 HTML 内容,基于某种 MVVM 框架
- 数据获取:服务端获取初次渲染需要的数据,和用户信息等需要前端获取的数据,可能涉及数据库、API 或其他来源的数据
- 状态管理:需要考虑如何管理客户端和服务器的状态同步,避免出现不一致的情况
- 客户端交互:在页面初次渲染之后,客户端仍要进行交互,如何使用 JS 添加动态内容或处理用户操作
- 框架:
- CSR(Client Side Rendering):依赖运行在客户端的 JS,用户首次发送请求只能得到小部分的指引性 HTML 代码。第二次请求将会请求更多包含 HTML 字符串的 JS 文件
- https://juejin.cn/post/7039151040188383268

MVC 与 MVVM
MVC:
在传统的非前后端分离项目中,后端需要处理大量的内容,如果不按照一定的模式就是"大乱炖"
模型 M-视图(用户界面) V - 控制器 C
- C 即 controller 控制器:接受用户的输入并调用模型和视图去完成用户的需求,控制器本身不输出任何东西和做任何处理。它只是接收请求并决定调用哪个模型构件去处理请求,然后再确定用哪个视图来显示返回的数据。
- V 即 View 视图:指用户看到并与之交互的界面。比如由 html 元素组成的网页界面,或者软件的客户端界面。MVC 的好处之一在于它能为应用程序处理很多不同的视图。在视图中其实没有真正的处理发生,它只是作为一种输出数据并允许用户操作的方式。
- M 即 model 模型:指业务规则。在 MVC 的三个部件中,模型拥有最多的处理任务。被模型返回的数据是中立的,模型与数据格式无关,这样一个模型能为多个视图提供数据,由于应用于模型的代码只需写一次就可以被多个视图重用,所以减少了代码的重复性。

MVVM
由后端的 MVC 架构演化而来,传统的 MVC 并不符合前端的实际需求
划分代码职责:原本需要发数据、存数据、拼模板、渲染 DOM...(大乱炖)
- Model 模型:对应 Vue data 中的数据
- View 视图:模板
- ViewModel 视图模型:vue 实例对象, 是 View 与 Model 的结合
- 优点:
- 将视图 UI 和业务逻辑分开
- 低耦合。视图(View)可以独立于 Model 变化和修改,一个 ViewModel 可以绑定到不同的"View"上,当 View 变化的时候 Model 可以不变,当 Model 变化的时候 View 也可以不变。
- 可重用性。你可以把一些视图逻辑放在一个 ViewModel 里面,让很多 view 重用这段视图逻辑。
- 实现数据的双向绑定:
- 修改数据 M => 视图自动改变
- 修改视图 V => 数据自动改变

技巧方法
代码混淆
变量命名管理
便于项目管理的同时避免编码时写错单词
- 创建 constant.js 文件
- const 定义变量并导出
export const INCREMENT = 'increment'- 当需要更换变量名时,只需修改一处
- 使用时导入需要的变量即可
import {INCREMENT} from './constant'
主题色设置
一文搞懂前端多主题适配方案 - 掘金 (juejin.cn)
前端常见方案:
- 使用浏览器默认主题作为默认主题色,监听浏览器的主题使用。
- 后续根据用户在界面更换主题按钮,结合本地存储进行独立管理。
css 获取主题色
/* prefers-color-scheme: dark 当浏览器模式为深色时生效 */
@media (prefers-color-scheme: dark) {
.day.dark-scheme {
background: #333;
color: white;
}
.night.dark-scheme {
background: black;
color: #ddd;
}
}
/* prefers-color-scheme: light 当浏览器模式为浅色时生效 */
@media (prefers-color-scheme: light) {
.day.light-scheme {
background: white;
color: #555;
}
.night.light-scheme {
background: #eee;
color: black;
}
}
/* .day.dark-scheme 表示选择同时拥有 day、dark-scheme 类名的标签 */js 获取主题色
const isDarkTheme = window.matchMedia("(prefers-color-scheme: dark)");
if (isDarkTheme.matches) {
// 是深色
// 主题设置为深色。
} else {
// 不是深色
// 主题设置为浅色。
}指定局部主题
color-scheme CSS 属性允许元素指示它可以舒适地呈现哪些颜色方案。
操作系统颜色方案的常见选择为“亮色”和“暗色”,或“日间模式”和“夜间模式”。当用户选择其中一种颜色方案时,操作系统会对用户界面进行调整,包括表单控件、滚动条和 CSS 系统颜色的使用值。
该 css 属性,可以覆盖浏览器的默认主题配置
/*
禁止用户代理覆盖元素的颜色方案。
可以使用 color-scheme: only light; 应用于特定的元素或 :root,以关闭由 Chrome 的自动深色主题引起的颜色覆盖。
*/
color-scheme: only light; /* 指定必须为 亮色 */
color-scheme: normal; /* 使用浏览器的默认配色方案 */
color-scheme: light; /* 亮色 */
color-scheme: dark; /* 暗色 */监听当前环境颜色模式的变化
var mqList = window.matchMedia("(prefers-color-scheme: dark)");
mqList.addEventListener("change", (event) => {
if (event.matches) {
// 暗色模式
} else {
// 亮色模式
}
});
// 兼容性问题:
/*
Safari < 14时
没有addEventListener和 .removeEventListener,需要使用
MediaQueryList.addListener, 和 MediaQueryList.removeListener,
*/
/* IE不支持 */获取 ip 地址
前端 js
// 获取用户ip地址 借助搜狐接口
let loginIp = "";
const script = document.createElement("script");
script.src = "https://pv.sohu.com/cityjson?ie=utf-8";
script.async = true;
document.body.appendChild(script);
script.onload = () => (loginIp = window.returnCitySN["cip"]);
// {"cip": "211.142.190.47", "cid": "410000", "cname": "河南省"};
// loginIp 为ip地址后端 node
// 获取客户端ip地址
app.get("/ip", function (req, res) {
var clientIp = getIp(req);
console.log("客户端ip", clientIp);
res.json({ youIp: clientIp });
});
//通过req的hearers来获取客户端ip
var getIp = function (req) {
var ip =
req.headers["x-real-ip"] ||
req.headers["x-forwarded-for"] ||
req.connection.remoteAddres ||
req.socket.remoteAddress ||
"";
if (ip.split(",").length > 0) {
ip = ip.split(",")[0];
}
return ip;
};文件下载携带 token
使用 msSaveBlob 或 msSaveOrOpenBlob 可能存在兼容性问题
// 因为存在兼容问题,使用前建议判断一下
if (window.navigator.msSaveOrOpenBlob) {
navigator.msSaveBlob(blob, filename);
} else {
// 使用a标签的下载功能。。。
}
// 创建内容
var blobObject = new Blob([
"I scream. You scream. We all scream for ice cream.",
]);
// 1.msSaveBlob:只提供一个保存按钮
window.navigator.msSaveBlob(blobObject, "msSaveBlob_testFile.txt");
// 2.msSaveOrOpenBlob:提供保存和打开按钮
window.navigator.msSaveOrOpenBlob(
blobObject,
"msSaveBlobOrOpenBlob_testFile.txt"
);下载文件使用 a 标签的 download 属性,但 a 标签无法设置请求头、请求参数
<a href="文件路径" download="filename">- 注:如果遇到下载 txt、jpg 等文件时出现直接打开文件而不是下载文件的情况时,可以在下载地址即 url 后拼接
?response-content-type=application/octet-stream即可
- 注:如果遇到下载 txt、jpg 等文件时出现直接打开文件而不是下载文件的情况时,可以在下载地址即 url 后拼接
objectURL = URL.createObjectURL(fileObject) 获取当前文件的一个内存 URL,同步执行
- 参数:用于创建 URL 的 File 对象、Blob 对象或者 MediaSource 对象。
URL.revokeObjectURL(objectURL) 释放他们
- 浏览器在 document 卸载的时候,会自动释放它们,但是为了获得最佳性能和内存使用状况,你应该在安全的时机主动释放

- js
// 解决思路: // 1.使用xhr 发起请求,得到文件数据 // 2.利用URL.createObjectURL() 将xhr获取的临时文件生成 本地临时地址 // 3.使用a标签下载本地临时地址的文件 √ this.getBlob(fileUrl || file.thumbUrl).then(blob => { this.saveAs(blob, file.name); }); /** 获取 blob url 目标文件地址 */ getBlob(url) { return new Promise(resolve => { const xhr = new XMLHttpRequest(); xhr.open("GET", url, true); xhr.setRequestHeader("token",sessionStorage.getItem('token')); xhr.responseType = "blob"; xhr.onload = () => { if (xhr.status === 200) { resolve(xhr.response); } }; xhr.send(); }); }, /** 保存 blob * filename 想要保存的文件名称 */ saveAs(blob, filename) { if (window.navigator.msSaveOrOpenBlob) { navigator.msSaveBlob(blob, filename); } else { const link = document.createElement("a"); const body = document.querySelector("body"); link.href = window.URL.createObjectURL(blob); link.download = filename; // fix Firefox link.style.display = "none"; body.appendChild(link); link.click(); body.removeChild(link); window.URL.revokeObjectURL(link.href); } }, // 用fetch发送请求 对请求回来的二进制文件流进行处理 fetch('/upload/user.png').then((res) => { res.blob().then((blob) => { const blobUrl = window.URL.createObjectURL(blob); // 这里的文件名根据实际情况从响应头或者url里获取 const filename = 'user.txt'; const a = document.createElement('a'); a.href = blobUrl; a.download = filename; a.click(); window.URL.revokeObjectURL(blobUrl); }); });
token 刷新并发处理解决方案
延时刷新:在 token 即将过期时,前端通过异步请求获取新的 token,此时旧 token 还可以使用。等到新 token 获取后,再将旧 token 替换成新 token。
限制请求频率:前端可以限制刷新 token 的请求频率,避免多次重复请求导致并发问题。可以设置一个时间窗口,在该时间窗口内只允许刷新一次 token。
轮询刷新:前端可以通过轮询的方式定时获取新的 token,以保证 token 的实时性。可以设置轮询时间间隔,避免并发请求问题。而非调用接口时进行判断
使用锁机制:前端可以使用锁机制来保证同时只有一个请求可以刷新 token,其他请求需要等待锁释放后才能进行刷新操作。可以使用 JavaScript 的锁机制或者在后端设置锁机制。🧪
使用队列:前端可以使用队列来控制 token 刷新请求的顺序,避免并发问题。将刷新 token 请求放入队列中,每次只处理队列中的一个请求,等待处理完后再处理下一个请求。
国际化语言
- https://www.cnblogs.com/morango/p/15185442.html
- https://oldj.net/article/2019/06/15/get-the-language-of-browser/
编辑器注释规范
/**
*
* @param [eye] 中括号表示为可选值
* @param [name='xiaowang'] 等号表示,该参数有默认值
*/
clsx.js 条件用类
与 classnames 用法一致,but classnames 针对所有浏览器,clsx 主要针对 react 中使用
同名包中的
clsx()函数是一个 JavaScript 实用程序,用于设置设置className属性值的条件。它接受无限数量的参数,不限于一种特定类型。最终,
clsx()函数返回一个string插值,检查 JavaScript 变量的boolean值并相应地应用类会被丢弃的值
- js
clsx(true, false, "", null, undefined, 0, NaN);
// classNameTwo的存在与否,根据number的值进行动态展示
import "./styles.css";
import clsx from "clsx";
const classNameOne = "redButton";
const classNameTwo = "blueBorder";
export default function App() {
const number = 3;
return (
<div className="App">
<button className={clsx(classNameOne, { [classNameTwo]: number > 5 })}>
A sample button
</button>
</div>
);
}
// => className='foo bar baz quux'
<div
className={clsx("foo", { bar: true, duck: false }, "baz", { quux: true })}
/>;
const menuStyle = clsx({
[classes.root]: true, //always applies
[classes.menuOpen]: open, //only when open === true
});多栏布局拖拽
vue 实现多栏布局拖拽(改变盒子的宽度)_vue 拖拽改变盒子大小-CSDN 博客
主题切换工程化方案
css 变量方案
按梯度层析,定义一系列 css 颜色变量
- tailwindcss 预设颜色值
将梯度 css 变量作为颜色值使用
background-color: theme('colors.gray.500');
在业务代码中利用 css 变量来设置颜色
css.app { background-color: var(--bg-color); color: var(--text-color); }添加切换主题的功能:点击切换时更换根元素类名 或 css 变量的值
Vercel-网站托管
将网站托管到 vercel,而不用购买服务器
导入代码仓库 或 本地操作
本地
全局安装 vercel
npm i -g vercel在本地项目的根目录 新建
vercel.json
json{ "rewrites": [{ "source": "/api/(.*)" }] }根目录新建 api 文件夹/index.js

命令行登陆 vercel
vercel login自动跳转到网页进行登陆,成功示例:
本地命令行继续输入
vercel进行推送,进行配置,自动上传成功后续修改后,只需输入 vercel 会自动推送
更多配置...
前端安全
- [如何安全传输存储用户密码?](https://www.cnblogs.com/jay-huaxiao/p/14224777.html#:~:text=总结 1 因此,一般使用 https 协议 %2B 非对称加密算法(如 RSA)来传输用户密码,为了更加安全,可以在前端构造一下随机因子哦。 2,使用 BCrypt %2B 盐存储用户密码。 3 在感知到暴力破解危害的时候, 「开启短信验证、图形验证码、账号暂时锁定」 等防御机制来抵御暴力破解。)
- JavaScript 库**「jsencrypt」**
前端可观测性
前端可观测性是一套科学完整的性能检测、分析、优化体系。包含:页面指标、网络传输、服务可靠性、用户体验。
构建前端可观测性的基础条件
借助第三方产品
- 观测云
- 听云
- 友盟+



异常捕获
监听全局未捕获的错误
监听 window的 error事件jswindow.addEventListener("error",function(event){ // event错误事件对象 event.message // 报错信息 event.filename // 报错的文件 event.lineno event.columnNo // 报错的行列 event.error.stack // 报错的堆栈信息 let log = {} })
组件库开发
BEM(block element modifier)规范
typescript// block-代码块 element-元素 modifier-装饰 state-状态 // z-button z-button_element z-button_element--disable is-disable is-enabeld 诸如此类的命名 // 但是为了便书写,可封装函数操作 实现 :clss=[bem.b()] => z-button function _bem(prefixName:string,blockSuffix:string,element:string,modifier:string){ if(blockSuffix) prefixName+=`-${blockSuffix}` if(element) prefixName+=`__${element}` if(modifier) prefixName+=`--${modifier}` return prefixName } function createBEM (prefixName){ const b = (blockSuffix:string = '') => _bem(prefixName,blockSuffix,'','') // element 无值时取空,而不应返回一个block,由于与后续控制样式 const e = (element:string = '') => element ? _bem(prefixName,'',element,'') : '' const m = (modifier:string = '') => modifier ? _bem(prefixName,'','',modifier) : '' const be = (blockSuffix:string,element:string) => blockSuffix && element ? _bem(prefixName,blockSuffix,element,'') : '' const bm = (blockSuffix:string,modifier:string) => blockSuffix && modifier ? _bem(prefixName,blockSuffix,'',modifier) : '' const em = (element:string,modifier:string) => element && modifier ? _bem(prefixName,'',element,modifier) : '' const bem = (blockSuffix:string,element:string,modifier:string) => blockSuffix && element && modifier ? _bem(prefixName,blockSuffix,element,modifier) : '' const is = (name:string,state:any) => state ? `is-${name}` : '' return { b,e,m,be,bm,em,bem,is } } export function cerateNamespace(name:string)=>{ const prefixName = `z-${name}`; return createBM(prefixName); } // 测试 , js生成类名 const bem = cerateNamespace('icon') bem.b() // 输出: z-icon bem.b('box') // 输出: z-icon-box bem.e('ele') // 输出: z-icon__ele bem.is('checked',true) // 输出: is-checked
单元测试
「敏捷架构」核心实践:测试驱动开发(TDD)简介 - 知乎 (zhihu.com)
- 优势:及时发现 bug、改善代码质量、check 他人代码、活文档
- 最佳写测试时机:通过单测替代手动验证 或 先写测试再实现 TDD 敏捷开发。
// 安装 vitest 依赖 注:Vitest 1.0 需要 Vite >=v5.0.0 和 Node >=v18.0.0
pnpm add -D vitest前端性能优化
性能指标
打包视图分析
vue3 中 rollup-plugin-visualizer
vite3+vue3 项目打包优化实战之-视图分析(rollup-plugin-visualizer)、CDN 引入、依赖分包、gzip 压缩、history404 问题-CSDN 博客
Lighthouse 前端性能分析
- [lighthouse 工具](https://blog.csdn.net/m0_43550804/article/details/129756073#:~:text=Lighthouse是一个开源的自动化工具,用于帮助改进网络应用的质量。 可将其作为一个,Chrome 扩展程序运行,或从命令行运行。 Lighthouse 分析 web 应用程序和 web 页面,收集关于开发人员最佳实践的现代性能指标和见解,让开发人员根据生成的评估页面,来进行网站优化和完善,提高用户体验。)
项目优化
使用三方 CDN、依赖分包、
vite3+vue3 项目打包优化实战之-视图分析(rollup-plugin-visualizer)、CDN 引入、依赖分包、gzip 压缩、history404 问题-CSDN 博客
- 借助 CDN 的特性,对打包后的体积进行分析,将部分较大的第三方包排除在打包之外,并使用 script 方式引入到项目中使用
- 常见公共 CDN(测试时间 24.04.09 fabricjs5.3.0)
- 字节跳动静态资源公共库 (bytedance.com)
- jsDelivr 无对应版本资源
- cdnjs 1.17s 834ms
- Staticfile CDN 260ms
- UNPKG
- BootCDN - Bootstrap 中文网开源项目免费 CDN 加速服务
- 自有服务器 101ms 17ms
- vite 配置
- MMF-FE/vite-plugin-cdn-import - Vite 中文文档 (viterc.cn)
- vite-plugin-cdn-import-async - npm (npmjs.com)
- 注意:
- 容易由于错综复杂的依赖关系
- 或者异步记载的问题,导致执行时报错
// vite-plugin-cdn-import
pnpm install vite-plugin-cdn-import --save-dev
// vite.config.js 基本用法
import reactRefresh from '@vitejs/plugin-react-refresh'
import importToCDN from 'vite-plugin-cdn-import'
import { defineConfig } from 'vite'
import vue from '@vitejs/plugin-vue'
import { autoComplete, Plugin as importToCDN } from 'vite-plugin-cdn-import';
export default defineConfig({
plugins: [vue(),
importToCDN({
prodUrl: 'https://unpkg.com/{name}@{version}/{path}',
modules: [
autoComplete('vue'),
{
name: 'element-plus',
var: 'ElementPlus', //根据main.js中定义的来
version: '2.2.17',
path: 'dist/index.full.js',
css: 'dist/index.css'
},
{
name: 'vue-demi',
var: 'VueDemi', //根据main.js中定义的来
version: '0.13.11',
path: 'lib/index.iife.js'
},
{
name: '@element-plus/icons-vue',
var: 'ElementPlusIconsVue', //根据main.js中定义的来
version: '2.0.9',
path: 'dist/index.iife.min.js'
},
],
})
],
)}
// vite中 使用 vite-plugin-cdn-import 或 vite-plugin-cdn-import-async(性能更高?,可设置 defer/async )
pnpm install vite-plugin-cdn-import-async --save-dev
// vite.config.js 基本用法
import cdnImport from 'vite-plugin-cdn-import-async' // 引入cdnImport
export default {
plugins: [
cdnImport({
modules: [
{
name: 'react',
var: 'React',
mode: 'async', // 'async' atrribute will be added to its <script> tag.
path: `https://cdn.jsdelivr.net/npm/react@18.2.0/umd/react.production.min.js`,
},
{
name: 'lottie-web',
var: 'lottie',
mode: 'defer', // 'defer' atrribute will be added to its <script> tag.
path: `https://cdn.jsdelivr.net/npm/lottie-web@5.10.0/build/player/lottie.min.js`,
},
{
name: 'axios', // Module without 'mode' param will be loaded synchronously.
var: 'axios',
path: 'https://cdn.jsdelivr.net/npm/axios@1.2.1/dist/axios.min.js',
}
],
}),
],
}开启 gzip
Nginx 开启 Gzip apach 开启 gzip 前端脚手架开启 gzip cdn 开启 gzip
http 缓存
前端缓存(浏览器缓存和 http 缓存)详解_前端浏览器缓存-CSDN 博客
强制缓存
直接从内存中读取目标资源,无需与服务器做任何通讯
基于 Cache-control 实现的强缓存(代替 Expires 的强缓存实现方法)
- max-age 决定客户端资源被缓存多久。
- s-maxage 决定代理服务器缓存的时长。
- **no-cache ** 表示是强制进行协商缓存。
- no-store 是表示禁止任何缓存策略,与 no-cache 互斥
- **public ** 表示资源即可以被浏览器缓存也可以被代理服务器缓存。
- private 默认值,表示资源只能被浏览器缓存,
js//往响应头中写入需要缓存的时间,单位 秒 s res.writeHead(200, { "Cache-Control": "max-age=10", // 该资源第一次返回后开始,10秒内被再次请求,则从缓存中读取 // Cache-control:max-age=10000,s-maxage=200000,public // 多个值使用,号分割 });
协商缓存
通过请求中携带文件修改时间 或 文件指纹 与服务器进行比对,判断是否使用缓存文件
网页加载过程
web 前端的开发与部署过程
- 用户使用浏览器,借助网址向服务器获取【动态的、增量式】的静态资源

用户输入 url ,浏览器解析后发送到 DNS 服务器,查询 ip 地址【DNS 缓存,降低 dns 查询的时间?】
借助基础网络,传输到对应的服务器【使用 CDN 请求静态资源,解决网络缓存、线路选择等问题,但默认携带的 cookie 是一种浪费,不同的 cdn 域名可以解决;但 cdn 无法作为接口】
服务器接收到请求后,进行请求的分发处理 Contorller
- Model 层,进行数据交互,读取数据库,获取数据
- 最后将渲染好的页面通过 View,返会给网络--浏览器
浏览器接受数据【 减少 http 请求的次数和大小?】
rander 过程,浏览器将服务器返回的数据(html/css/js...)进行渲染【服务器端渲染?】
浏览器生成 DOM 和 BOM 树,在进行 css 渲染,然后再去执行 js 相关的代码【渲染过程的优化?】

资源的合并与压缩
作用点:借助文件的合并减少 http 请求次数;借助文件压缩,减少请求文件的大小
html 压缩
- 压缩在文本文件中有意义,但在 HTML 中不显示的字符,包括空格、制表符、换行符等,还有一些其他意义的字符,如:HTML 注释也可以被压缩
- HTML 压缩的效果不是很明显,但对于大量用户访问的网页来说,每 kb 的流量都不容忽视
html 压缩方式
- 使用网站在线压缩,适合初学者(但一般不用,使用 webpack...)
- node.js 提供了
html-minifier工具(可以进行很多的配置,具有可扩展性) - 后端模板引擎渲染压缩(会增加服务端的计算量)
css 压缩
- 使用在线网站进行压缩
- 使用
html-minifier库对 html 中的 css 进行压缩 - 使用
clean-css库对 css 进行压缩
js 压缩与混乱
- 作用:无效字符的删除、剔除注释、代码语义的缩减和优化、代码保护(降低可读性)
- 方法:
- 使用网站在线压缩
- 使用
html-minifier配置,对 js 进行压缩 - 使用
uglifyjs2对 js 进行压缩【】
字体压缩
- font-spider/README-ZH-CN.md at c1547c4da8c38e0625145be5c4826b444ce28997 · aui/font-spider (github.com)
- ttf 字体包压缩优化 - 掘金 (juejin.cn)
使用 font-spider 包,对使用到的字体进行提取字体文件,实现压缩。
文件合并
不合并存在的问题
文件与文件之间有插入的上行请求,增加了 N-1 个网络延迟
受丢包影响更为严重
经过代理服务器时可能会被断开

合并后的问题
- 首屏渲染问题,合并后文件变大,首屏渲染可能减慢,需要适当分开
- 缓存失效问题,任一文件的改动,会导致文件缓存大面积失效的问题
文件合并的建议
- 公共库合并,对长期不经常改动的内合并
- 不同页面的合并,对于单页应用,只加载当前页面,分别打包。
- 见机行事,随机应变。
文件合并方法
- 使用在线网站进行
- 使用 node.js 实现文件合并,多种多样的库,自行挑选
操作流程
在线压缩工具
- 有一定的限制,可能不支持部分文件格式的压缩
- 分别手动对原生代码进行压缩
- 在 js 压缩过程中,需要手动根据依赖关系压缩后再合并

构建工具的优点
- 对于大量的文件可以进行高效快速的构建
- 具有良好的可扩展性
- 可根据配置进行定制化的设置
webpack 构建工具(使用再学习)
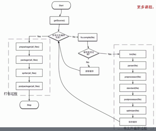
fis3 构建工具(使用再学习)
- 流程:
- 单文件编译过程,形成完整的结构
- 打包,依据源文件的内容,进行压缩和混乱

图片相关优化
使用参考:文件大小、色彩的丰富度 根据不同场景进行选择
类型分类
JPG 图片- 有损压缩
- 情景:大部分不需要透明图片的业务场景
- 原始的数据与实际 jpg 压缩后的数据是不同的
- 但大多数 jpg 压缩并不影响肉眼观察
- 可能不支持透明,但实际使用大都可以透明
png8/png24/png32
- 情景:大部分需要透明图片的业务场景
- png8:256 色+支持透明,
- 内部其实是一个颜色的索引表,每个颜色就是 2^8 的索引值,因此会小很多
- 适用于颜色变化不特别丰富的图片
- 缺点:支持的颜色比较少,不适合颜色丰富且相近的图片
- png24:2^24 色+不支持透明
- 每一个索引值是 png8 的三倍
- png32:2^24 色+支持透明
- 相比于 png24,增加了 8 位,用于支持透明
webp 压缩程度更好,再 ios 和 webview 有兼容性问题
- 压缩程度更好,建议安卓全部使用
svg 矢量图,代码内嵌,相对较小,图片样式相对简单的场景
- 情景:图片样式相对简单的业务场景
- 例如 icon 库,或者其他库....
gif 支持动画
图片压缩
本质:针对图片真实情况,舍弃一些相对无关紧要的色彩信息
- css 雪碧图:一些图片合并到一张图片,减少网站的 HTTP 请求数量(不常用)
Image inline
- 将图片的内容内嵌到 html 中,减少网站的 http 请求数量
- 适合大小较小的图片,建议 8kb 以下做 inline image 使用
- 特点:导致页面文件变大,但减少了一次 http 请求

svg 矢量图
- 使用 svg 标签进行矢量图的绘制
- 使用 iconfont 解决 icon 问题
- 优点:速度和大小都会有很好的优化
- 学习:w3c
webp
- 优势:具有更优的图像数据压缩算法,能带来更小的体积,拥有无差别的图像质量
- 具备无损和有损的压缩模式、Alpha 透明、动画特性
- 再 PNG 和 JPEG 上的转哈效果都非常优秀、稳定和统一
转换方法
格式转换
- TinyPNG – Compress WebP, PNG and JPEG images intelligently
- 智图图片压缩在线工具在线制作 webp (isux.us)
- SVG 教程 (w3school.com.cn)
- 图片格式的降级:兼容性服务,如果不支持更好的 webp 格式,自动转化为 jpg 格式(淘宝网)
- 转换方法
- 手动更改转换
- 使用 webpack 或者 fis3 等其他自动化工具,进行插件配置还能控制压缩率
- 后端服务自动转换

css 和 js 的装载与执行
- 学习目标:
- 理解浏览器端 html、css、js 的加载过程
- 结合 chrome 的能力学习掌握加载过程中的优化点
- 渲染的过程
- 拿到 html 文件后渲染为 DOM 树
- HTML 渲染特点
- 词法分析,由上至下顺序执行生成 DOM,
- 多种资源的加载是并发进行加载的(受浏览器对单个域名并发请求限制),因此一个网站常使用多个 cdn 服务
- 是否阻塞:css 加载阻塞 js 加载?js 加载阻塞 js 执行?
- css 在 head 中阻塞页面的渲染,当 css 加载完再渲染 html(推荐)
- css 阻塞 js 的执行,因为 js 的执行可能操作 css 的内容
- css 不阻塞外部脚本的加载,并发加载
- 直接引入的 js 阻塞页面的渲染,存在 js 操作 dom 时,影响 dom 加载
- js 不阻塞资源的加载(有一个预先扫描器,不执行先加载)
- js 顺序执行,阻塞后续 js 逻辑的执行
- 依赖关系:css 资源加载过慢时,出现屏闪问题(等完全渲染完后再显示)
- 引入方式:
- css:link 和 @import
- js:script 和 路由动态引入 和 和
- 再根据 css 样式生成 CSSOM 树
- 将两者合并渲染为页面
- 拿到 html 文件后渲染为 DOM 树

CSS
- 使用
transfrom,手动开启 3d 模式,可以代开系统渲染- 对比
position定位的移动,会好很多(通过浏览器“性能 performance” 监测数据) - https://www.cnblogs.com/rmticocean/articles/16918354.html
- 对比
JS
- 尽可能避免污染全局变量,全局声明的变量不会被垃圾回收机制回收
- 局部变量在代码调用结束之后,就会释放对应的内存空间,提高代码性能
总结-优化点
减少 HTTP 请求数量
- 多域名 不超过 6 个,有的会根据域名进行限制,同一域名同一时刻会限制请求数量
- 合并代码,使用雪碧图、精灵图或 canvas、svg 等方式将图片转为代码
- 使用更合理的代码逻辑,防抖节流等减少请求
压缩请求数据的大小,减少每次请求的代码量
- 一般借助打包工具,对代码、图片进行压缩
- 代码逻辑中去除重复的 脚本/代码 引用
较少 cookie 体积,会在每次请求中携带,影响请求的速度
延迟加载非必要的引用脚本 - 当前太慢,砍当前
- 均摊第一次加载时的任务量,提升体验
预加载可能需要的内容 - 当前太慢,牺牲上次
- 在上次加载中 提前加载本次需要的内容
减少 DOM 元素的层级
减少 css 代码中,标签嵌套的层级
减少 DOM 的访问次数,较少 DOM 的重构(回流),和不必要的重绘
使用特别的属性,opacity、transform、
这些属性能够在不同的层,进行单独绘制,不会导致页面重绘
间接使用设备 GPU 硬件渲染,提升效率
合理利用 HTTP 缓存,浏览器缓存,利用静态资源
- 本地缓存、避免重复加载
网页加载阶段分析
网页资源请求与加载阶段 ( DevTools 查看请求各阶段耗时)
浏览器对每个源允许的 TCP 连接数量限制
现状:Chrome 基于
http只允许 6 个 TCP 同一时刻连接同一源方案:
- 将多个资源分布在不同的子域名上,减少请求队列的等待时间;
- 但不同的域,需要不同的 DNS 域名解析过程(通常划分为 3-5 个域名比较合适)
- DNS 解析记录会在浏览器中进行缓存,因此推荐使用
公共CDN托管
网页渲染阶段( DevTools 查看网页渲染各部分耗时
Paining\Rendering)获取 HTML 生成 DOM 树,同时下载 css、js 文件
将 CSS 解析为
CSSOM 层叠样式表模型过于复杂的 css 嵌套规则会影响 CSSOM 的生成,导致渲染时间延长
JS 引擎处理 JS
如果在页面渲染时,使用 JS 操作 DOM,则会阻塞渲染
推荐方案:将 Js 代码放在页面代码底部
</body>前将 DOM 和 CSSOM 构建成为
渲染树,生成用户界面

